作者:酷玩实验室
我想很多人都曾幻想过回到过去。
甭管是回到昨天去买今天刚公布的中奖彩票号码,还是赶在2000年前在北京二环买个四合院;抑或是阻止曾经犯下的过错,避免当下的遗憾。
能回到过去,总归是一件能让人生变得更好的手段。
爱因斯坦的狭义相对论告诉我们,运动速度越快,(相对)时间越慢;速度达到光速,时间停止。那么……当速度超过光速呢?时间不就倒流了吗?
理想很丰满,现实很骨感。这倒不是由于技术限制我们无法超光速,而是因为相对论还说过:光速不可逾越。
光速是物质运动速度的极限,任何追赶光速的过程都会被急剧增加的质量所限。你越接近光速,你的质量就会变得越大,直到你的引擎再无法将速度提升分毫。
这种看似无理的“黑箱”操作时刻提醒着人们,穿越重生只能出现在小说或影视作品里,历史已经发生,当下已经确定。这不是悲观的宿命论,而是严格的科学时空观。
但是,过去真的是不可“触碰”的吗?
2022年下半年,位于距地球约150万公里的日地L2拉格朗日点的詹姆斯·韦伯望远镜,发现了一颗在宇宙大爆炸后1亿年诞生的星体JADES-GS-z13-0,成为了人类迄今为止观测到的最古老的“宇宙往事”。
为什么说是“往事”呢?因为我们现在看到的JADES-GS-z13-0,并不是它如今的样子,而是它在约136亿年前发出的光,经过136亿年的飞行,跨越336亿光年的距离(宇宙暴涨导致距离增大),最终被韦伯望远镜捕捉到的。
这就像月球距离地球约39万公里,月光传到地球大约需要1.3秒。我们仰望天空时,看到的其实是1.3秒前的月亮。
换句话说,我们通过韦伯望远镜,看到了宇宙的过去,它的“婴儿”时期。
大家好,我是Hugo,今天,我们就来谈谈有史以来最先进的太空红外望远镜——詹姆斯·韦伯,以及它所承担的科学任务。
01
2021年12月25日,欧洲航天局(欧空局)的阿丽亚娜5号火箭在法属圭亚那库鲁点火发射,将詹姆斯·韦伯望远镜送入了太空。
经过一个月的飞行,2022年1月24日,韦伯望远镜飞抵了最终的工作地点——150万公里外的拉格朗日点。
2022年7月11日,美国总统拜登在白宫揭晓了韦伯望远镜拍摄的第一张深场照片(Deep-Field,部分天空照),荣膺迄今为止拍摄到的最高分辨率的早期宇宙图像。

这张照片容纳了以SMACS 0723(飞鱼座的一个星系团)为中心的一小块区域。它位于地球的南部方位,其中可见数千个星系,最古老的已有131亿年的历史,是宇宙诞生早期的产物。
韦伯的前辈,名声在外的哈勃望远镜也曾在1995年拍摄过这个角度的深场照片,但二者成像效果的对比颇为强烈。

造成这种明显差距的原因,除了有技术进步带来的成像素质提升外,技术路线的不同也是重要因素。它们一个侧重于红外拍摄(韦伯),一个侧重于可见光(哈勃)。
韦伯望远镜上的红外相机能对600—28500纳米波长范围的光成像,哈勃上的宽视场行星相机(WFPC2)的可成像波长范围则是90—2500微米。
很明显,后者的成像范围更窄,宇宙中的很多细节自然无法拍到。

另一方面,红外光相比于可见光的波长更长,穿绕能力也更强,这意味着遥远星体发出的红外光能穿过宇宙尘埃或行星的阻碍,被望远镜捕捉到。

可见光与近红外成像的效果差别[8]
当然,事物皆有两面性。想要利用韦伯望远镜的高成像能力,就必须把它送到一个能发挥自身效用的地方。
首先,这个地方必须远离地球,因为任何有温度的物体都会辐射红外光,这势必干扰望远镜对遥远星体的成像。
其次,这个地方必须好控制。由于太阳这个巨无霸存在,远离地球的望远镜会受到它的引力影响。倘若位置选的不好,必然增加望远镜飞行的控制难度。
那么,哪里合适呢?拉格朗日点。
在天体力学中,拉格朗日点是小质量物体在两个大质量天体的引力影响下的平衡点。它是卫星轨道的绝佳位置,因为只需很少的修正行为就可保持稳定的飞行轨道。
日地之间有5个拉格朗日点,其中与地球最近,受太阳辐射干扰最小的是150万公里外的L2点。
韦伯望远镜工作的地方便选到了那里。与之相比,在500多公里高的近地轨道上运行的哈勃望远镜,也算得上是在自家门口工作了!

不过,这还没完。为了捕捉遥远天体的红外信号,韦伯望远镜的最佳工作温度是50K (−223℃)以下。
然而,即便是遥距地球的拉格朗日点也无法彻底隔绝太阳、地球甚至月球的能量辐射。当这些辐射照到望远镜上后,产生的热量会将接收到的信号完全淹没。
为了解决这个问题,韦伯背上了一面由五张薄帆组成的遮阳罩。
这些帆是表面镀了100nm铝层的聚酰亚胺薄膜(Kapton E),其中面向太阳的一层厚度仅为0.05mm,其他四层厚度仅为0.025mm!
它们极致轻薄,尺寸却达到了惊人的21×14 m2,约有一个网球场大小!

观测端和直面太阳端
在遮阳罩的保护下,韦伯的主镜——由18个六边形铍镀金反射镜组成的、直径达6.5 m的“大镜子”,就可以将遥远深空中的光聚集起来,反射到直径为0.74米的次级镜面上。
然后,次级镜面再将光线反射回主镜中央的红外探测器中。经过长时间的曝光记录,再加上一些PS上色技术,就得到了我们所看到的绚丽多彩的深空影像。
02
韦伯拍摄的首张深场照片里可见48个星系,它们距离地球都在百亿光年以上,年龄也都在数十亿至一百多亿岁。它们如今可能已不复存在,但它们发出的光依然在宇宙中穿行。

观看这些古老星系,其实就是回溯宇宙的历史,它们让我们看到宇宙早期的样子。而韦伯望远镜的首个科学任务,就是搜索宇宙大爆炸后第一批恒星和星系的光。
NASA在这张照片里标注了4个星系,其中最年轻的有113亿岁,最古老的则有131亿岁,也就是诞生于宇宙大爆炸的6亿年后。

与之相比,我们的太阳和地球就年轻得多了,它们分别只有45.7亿年和45.5亿年的历史。
对于地球来说,测个年龄还是比较方便的,因为我们可以通过放射性同位素测年法来估算岩石的年龄。
放射性元素的原子核不稳定,会自发衰变成其他元素。这种衰变的速率是稳定的,可以用来确定从衰变开始的时间,也就是多久以前。
不出意外的话,石头有多老,地球就有多老。毕竟,《三体》末日里的罗辑也要把文字刻在石头上。
类似的,测量太阳年龄的办法也可以从岩石入手。虽然太阳是个燃烧的大气球,但太阳系极有可能是作为一个整体形成的,也就可以认为太阳系中最古老的岩石和太阳的形成年代相近。
除此之外,还有一种从太阳本身出发的测量方式。科学家通过建立标准太阳模型(SSM),导出描述恒星结构的方程式,再结合测量的太阳亮度、半径、成份、氦丰度等参数,来计算太阳的年龄。
事实上,无论是太阳系中最古老的岩石(月球陨石)还是太阳模型,都指向了一个相差无几的结果——太阳约有45亿岁。
当然啦,测量日地年龄的方法虽然有效,但应用场景限。对于那些远在百亿光年外的星系,科学家又是如何测量出它们的年龄的呢?
用光。
由于宇宙的持续膨胀,遥远星系会加速远离地球,它发出的光的波长会被拉伸到更长、更红的状态,也就是红移现象。
这与声学里的多普勒效应类似,当发声的物体远离(靠近)你时,你听到的声音会更浑厚(尖锐),也就是频率变得更低(高),波长更长(短)。

因此,通过量化红移的程度,我们便可以获得一个重要信息,那便是星系远离地球的速度。
量化需要对比星系发出的光和我们“身边”的光,例如太阳光的光谱特征。
光谱指的是不同频率的光依次排列而出的图案,其既包括可见光,也包括不可见光(红、紫外线。)
不同频率的光可以对应到不同元素的不同跃迁能级。例如,当氢原子的核外电子在不同能级间发生跃迁时,便能发出多条特征谱线。

氢原子谱线
因此,在我们对比星光和阳光之间的氢谱差异后,便能得知星光的红移程度。
红移程度通常用z表示,其定义为:

分子上的第一个λ表示观测到的星光特征波长,第二个λ表示阳光特征波长。

遥远星系光谱中的特征线(下)相比于太阳光谱的特征线(上)的红移程度。
有了z后,再结合多普勒公式和狭义相对论,便能得出红移与星系速度v的关系。

c是光速,γ是与速度有关的参数
而根据哈勃定律公式v=H·D(H是哈勃常数),星系相互远离的速度v与它们之间的距离H成正比,即星系距离地球越远,它远离地球的速度越快。


哈勃定律的形象演示
因此,得出速度v后,也就得到了星系与地球的距离。进而,星系远离地球的时间,或者说它的年龄下限也就有了着落。
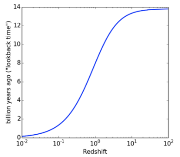
根据参数化的大爆炸宇宙模型Lambda-CDM Model,星系年龄与它发出光的红移程度有个曲线关系:

基于这个关系,截至目前,科学家从韦伯望远镜拍摄的第一张深场照片中测得的红移最大值为8.489,对应的年龄约为131亿岁,也就是这块星系。

至此,我们仅仅通过测量光谱,就算出了数百亿光年外的星系年龄。非常的神奇。
当然,这还只是开始。
在第一张韦伯图像发布后的两个月后,NASA宣布发现了迄今为止最古老的一个星系,也就是我们开头所提到的JADES-GS-z13-0(红移z=13.2)。

但奇怪的是,根据现有的宇宙学模型,星系不该那么早形成。
今年4月份,一篇论文表示,这个古老星系可能根本就不是个星系,而是一颗内部含有暗物质的暗星!

暗星是一种理论上假设的天体,它在宇宙诞生的初期,也就是大爆炸后约1—4亿年间出现。
那时,宇宙早期中的大量氢分子还只是“一片浓云”,当它们质量积累到一定程度,在引力的作用下开始聚合坍缩时,云层中的暗物质突然阻止了这一过程。
暗物质是理论上存在的一种“不可见”的物质。它们不发光,也不反光,只能通过星系间的引力效应间接证明它们的存在。
举个例子,天文学界观测发现后发座星系团中的星系移动速度太快。根据理论计算,具有如此高速度的星系根本无法被引力束缚在一起!

而想要实现星系成团的结果,星系团中存在的质量至少是当时观测到的星体质量的400倍!这也就意味着,后发座星系团中存在大量无法被观测到的物质,它产生的引力维持了后发座星系团。
天文学家称这类物质为“暗物质”。
关于暗物质是什么有很多猜测,在暗星中,理论假设它是一种自相互作用暗物质(SIDM)。顾名思义,它们自己会和自己反应。而出现这种现象的原因在于,它们是自身的反物质!
这也就意味着,这些暗物质在相互碰撞的过程中就会发生湮灭并释放出大量能量。
正是由于这些能量(热量)阻碍了氢分子云的压缩,也就阻碍了它们发生核聚变,形成一颗传统意义上的恒星。
由于气体无法完成压缩,暗星通常很大。
多大呢?直径起步就有10个天文单位,也就是1.5×10的9次方公里。
一个天文单位指的是地球和太阳之间的平均距离,大约1.5×10的8次方公里。这也就意味着,一个最小的暗星,几乎能塞满整个木星的轨道(半径5.2个天文单位)!

不过,需要指出的是,虽然暗星很大,但暗物质所占的比例很低——主要是氢和氦,暗物质只占其中的0.1%。
科学家根据热力学和流体力学的理论计算得出,经过持续发育(积累氢、氦元素)后,暗星能演变成超级暗星。
那时,它的质量将超过太阳的一百万倍,亮度超过一百亿倍,体积更是大到没边!
而这也是它在理论上能被韦伯观测到的原因。

这类由普通物质和暗物质共同组成的恒星,可能在传统恒星形成和繁盛之前就已经存在于早期宇宙。
同时,由于它们既大又亮,造成了一颗星就像一个星系的假象。
虽然目前还不能确定JADES-GS-z13-0就是颗暗星,但一想到有这种可能,我就心生感慨:真实宇宙的惊奇程度一点也不必漫威电影逊色啊!
03
韦伯的第二个科学任务,是研究星系的形成和演化。
星系是个由恒星、行星、气体尘埃以及暗物质通过引力结合在一起的系统。对普通人来说,最耳熟能详的莫过于太阳系所处的银河系。
银河系是个棒旋星系(中间有道恒星组成的棒状结构),直径87400光年,内部有数千亿颗恒星。

直到二十世纪初期,人类一直以为银河系就是整个宇宙。到了1923年,美国天文学家哈勃观测到了一颗远在银河系范围之外的恒星——哈勃变星V1,人们才意识到银河系并不是宇宙的全部。
V1位于银河系的邻居——仙女座星系内,后者同样是个棒旋星系,但它比银河系大得多,直径有152000光年,包含上万亿颗恒星。
对(银河)系外星系的发现改变了人类对自身在宇宙中所处位置的看法。从地心说到日心说,再到放弃认为银河心说,宇宙的浩瀚一次次地冲击着人们的认知。
如今我们知道,银河系、仙女座星系只是可观测宇宙中的数千亿个星系之二,除了它俩这种棒旋星系,还有螺旋星系、椭圆星系,甚至各种不规则星系。

而且,所有星系都会随着时间的推移生长变化。
天文学家猜测,大约100亿年前,宇宙中的星系还处于混乱阶段,其中存在大量的超新星,还经常发生星系间的合并事件。
然而,这类活动背后的驱动力,以及如今急剧减少的原因仍然是个谜。
利用韦伯望远镜上的光谱分析仪器,可以帮助研究人员了解比氢重的元素是如何随着星系的形成而形成和积累的。
从而有助于我们间接认识星系之间的合并细节,以及星系本身的形成过程,包括早期恒星是如何聚集在一起形成第一个星系的。

两个正在碰撞合并中的星系
此外,几乎每个大型星系的中心都有个超大质量黑洞,例如银河系的中心黑洞被称为人马座A*,其质量是太阳的四百万倍。

这类黑洞深刻影响着星系的活动,但人们对它们与星系之间的关系也是茫然不解。
是早期的巨大恒星坍缩成了第一个黑洞,才吸引来了其他恒星组成了星系?还是恒星先聚集在一起,然后才形成了中心黑洞?
这个问题的答案同样需要韦伯或是其他的、未来的天文仪器去寻找。
在2022年7月12日韦伯发布的第一批全彩图像中,有一张名为斯蒂芬五重奏的星系团。
里面突出了5个星系,其中2个正在以每小时数百万公里的速度相互靠近,以至于将星系间的气体加热到了数百万摄氏度,由此产生的冲击波的范围甚至比整个银河系还要大!

而且不出意外的话,很多亿年以后,这5个星系中的4个中心星系(距离地球2.9亿光年)将会全部合并,形成一个全新的星系。
人们正在目睹一场2.9亿年前的星系大事的发生。
三周后的2022年8月2日,韦伯发布了一张距离我五亿光年的车轮星系(Cartwheel Galaxy),及其“附近”伴星系的高清红外照片(由近红外和中红外照片合成)。

这个“双环”星系由大约4亿年前发生的一次星系间的高速碰撞而形成。碰撞发生在一个大型螺旋星系和一个在图中不可见的较小星系之间。
虽然碰撞发生在遥远的过去,但碰撞前存在的大型螺旋星系的大部分特征仍然存在,例如其旋臂。这就使该星系好似带有辐条的车轮,即在内环和外环之间看到的鲜红色条纹,它的名字也就由此而来。
由于这些独特的特征,天文学家将其称为“环形星系”,相比于银河系等螺旋星系,这种结构相当少见。
在韦伯发布的这张照片中,中心最亮的区域显示的是巨大的年轻星团。遍布整个车轮星系以及左上角的伴旋星系的红色色调,则是由富含碳氢化合物的发光热尘埃造成的。
另一方面,膨胀了约4.4亿年的星系外环所经历的事件以恒星形成和超新星爆发为主。当这个环膨胀时,它会侵入周围的气体并引发恒星形成。
在红色的尘埃中,有许多蓝色的斑点,它们就代表恒星形成的区域。
需要指出的是,从天体演化的角度来说,韦伯的这张照片记录下的只是该星系的一个非常短暂的阶段。由于星系内部的相互作用,它会继续发生转变。
韦伯则让我们有机会深入了解这个星系过去发生了什么,以及它未来将如何演变。
2023年2月,韦伯发布了一张距离地球5600万光年的大棒旋星系NGC1365的高清红外照片。

它的两个外旋臂,延申出的范围约有20万光年,是银河系悬臂的两倍大小。
在这张照片的右下部份,丝丝缕缕的红色光晕出自星际介质中的尘埃和气体团块,后者组成的复杂网络吸收了悬臂中正在形成的恒星发出的光,并将其以红外线形式发射出来。
2023年4月,韦伯发布了一张距离地球11000万光年的照片,它展示了大质量恒星爆炸所产生的超新星遗迹——仙后座A (Cas A)。
这张空间跨度达10光年的照片,为天文学家提供了清晰地认识恒星死亡后的现象的机会。

左右两边分别是韦伯和哈勃拍摄的Cas A
在遗迹的外部,特别是在顶部和左侧的橙红色光晕,表示的是温热的星际尘埃发出的光。它标志着爆炸恒星喷射出的物质在此处撞击了周围的物质。
在这片遗迹的内部,充斥着斑驳的亮粉色细丝,上面布满了团块和结。它们代表了恒星爆炸后遗留的物质,很可能是混合的氧、氩、氖等元素以及其他星际尘埃。
观测发现,即使是早期宇宙中非常年轻的星系也充满了大量的尘埃。如果不援引超新星,就很难解释这种尘埃的起源,超新星会在太空中喷出大量重元素(尘埃的组成部分)。
然而,现有的超新星观测无法解释我们在这些早期星系中看到的尘埃量。通过与韦伯一起研究Cas A,天文学家希望更好地了解其尘埃含量,这有助于我们了解行星和我们自己的组成部分是在哪里产生的。
因为像形成Cas A那样的超新星过程对生命的形成至关重要。它们将我们骨骼中的钙和血液中的铁等元素传播到星际空间,播种新一代的恒星和行星。
04
韦伯的第三个科学任务是研究恒星的生命周期。
恒星是人类数千年来仰望星空的原始动力,没有它们,我们的头顶将漆黑一片。
不对,我们根本就不会存在!
恒星是宇宙中物质原料的加工厂,如果往根上去扒的话,我们在宇宙中观察到的一切元素,如行星、气体、尘埃星云,乃至人类自身,都起源于恒星。
恒星最主要的活动是聚变反应,但最“辉煌”的却是它们的死亡过程。
当恒星的燃料耗尽,进入生命晚期时,聚变反应释放的能量不足以抵抗自身的引力,恒星便会向内塌缩。
塌缩同样伴随着能量和物质的释放,但不同质量的恒星会经历不同的过程,抵达不同的归宿。
如果恒星质量在10倍太阳质量以下,它在经历过内核坍缩、外围物质喷发后,残余内核的质量一般会小于1.4倍的太阳质量。
此时,内核自身的引力将与电子简并压力相抵消,最终达到一个新的平衡状态,也就是恒星的末期——白矮星。
当恒星质量大于10倍太阳质量时,其在向内坍缩时会瞬间释放巨大的能量,从而发生宇宙中最壮观的事件——超新星爆发。

超新星能够以高达百分之几光速的速度喷出相当于几个太阳质量的物质,它们四散到太空中后,便会重新组合成新的恒星、行星、小行星……。
此外,如果残余内核的质量处于1.4—3.2倍太阳质量之间,单靠电子简并压力将无法抵抗引力,内核将继续压缩,导致电子跌入原子核内。
之后,强力开始抵抗引力,最终达到动力平衡后的天体名为中子星。
如果残余内核的质量大于3.2倍太阳质量,即便是强力都无法抵抗引力!内核将坍缩成宇宙中最神秘、可怕的天体——黑洞。
它的引力是如此之大,以至于连光都飞不出去。
如今,我们对恒星不同阶段的认识已经相当丰富,但仍有一些元素笼罩在神秘之中。
例如,宇宙中存在一种名为褐矮星的天体,科学家对它的特性和形成过程依然感到迷惑。因为它是一类小质量的恒星,但又可能拥有厚厚的大气层,类似于行星。

由于它的质量不够大,其内部无法维持稳定的聚变反应,导致温度较低,在可见光范围内并不明亮。但这也正好给了韦伯望远镜上的红外仪器提供了用武之地。
而如果我们把目光放得更古早一些,恒星最初的起点也存在悬而未决的问题——第一代恒星产生自何处?如何形成的呢?它们与我们今天熟悉的恒星又有什么不同?
这都需要韦伯望远镜透过厚厚的星云尘埃(这正是它所携带的红外仪器所擅长的),从受它们的电离辐射影响过的宇宙原始气体,甚至残留的黑洞中,寻找早期恒星的光影遗迹。一点点去解答。
2022年7月,韦伯发布的首批照片中,有一张对准的是2500光年外的一片星云——南环星云NGC 3132。

右图中心的红点便是那颗白矮星
在这张近红外照片的中心区域,几乎只能看到一颗明亮的恒星,但实际上,在这颗正值青春的恒星的光辉下,还有一颗较暗的垂死恒星。
两颗恒星绕着对方旋转飞行,但是后者,在老化为白矮星的数千年的过程中,喷出了大量的气体和尘埃层,形成了这片壮观的星云。
科学家在理论计算后得知,这颗垂死恒星在老化喷射之前的质量几乎是太阳的三倍。而现在,它的质量只有太阳的60%。
沉舟侧畔前方,病树前头万木春。虽然那颗年轻恒星正处于演化的早期阶段,但总有一天,它也会老去,喷射出自己的行星状星云。
这些由气体和尘埃组成的星云可能会在太空中传播数十亿年,之后,它或是融入到新的恒星或行星,或是彻底弥散到宇宙空间中。
说起气体、尘埃的弥散,接下来这张照片则是相当令人震撼。
2022年10月,韦伯发布了一张极其特殊的照片,其揭示了一个非凡的宇宙景象:一对相互绕行的恒星在外层产生了至少17个同心尘埃环。

这对恒星距离地球5000多光年,被称为Wolf-Rayet 140。
当一颗质量是太阳的25倍以上的大质量恒星进入生命晚期时,有可能会完全失去外部的氢元素层,只剩下还有氦或更重的元素的核心。
此时,这个“星核”被称为沃尔夫-拉叶星(Wolf-Rayet)。
恒星中最常见的元素——氢,本身不能形成尘埃。但由于沃尔夫-拉叶恒星已经失去了外部的氢,它会将内部深处的更复杂的元素,例如碳喷射出来。
这些重元素在进入太空时会冷却,然后在两颗恒星的星风相遇的地方被压缩,并最终形成尘埃。
根据Wolf-Rayet 140内两颗恒星的运行轨道,它们喷出的气体大约每八年聚集一次。就像树干的年轮,尘埃环标志着时间的流逝。
总有恒星已经老去,总有恒星还在年轻。
接下来的这张照片展现的便是一颗年龄只有10万光年的原恒星L1527。它由韦伯在2022年11月发布。

鉴于其年龄及其远红外光亮度,它被判定为0级原恒星,即恒星形成的最早阶段。
L1527仍然包裹在由星际尘埃和气体组成的浓云中,它还不能通过氢核聚变自己产生能量,因此还算不上是一颗成熟的恒星。
目前,它的质量约为太阳质量的 20% 到 40%,形状基本是个球形,但还不稳定,呈小而热、蓬松的气体团块形式。
该照片中围绕L1527的稠密的尘埃和气体被吸引到它的中心。在此过程中,这些物质绕着中心旋转,产生一个致密的物质盘,称为吸积盘。
同时,从L1527中喷射出的物质已经将上下两端清空,形成了一个漏斗形的空腔。
随着它的质量增加并进一步压缩,其核心的温度将会升高,最终达到核聚变开始的阈值。那时,它将长大成“人”,开始自己稳定发光发热的漫长一生。
今年7月,韦伯又发布了一对比L1527还要年轻的新生恒星的照片,距离地球约1470光年,名为Herbig-Haro 46/47。

图中红色光柱的中部亮点其实是两个紧密结合的恒星,它们被持续积累的气体和尘埃盘包围着。
光柱的两端则是由这对恒星喷射产生的。当恒星在太短的时间内“吃”进太多的物质时,它们便会发出双面喷流,从而损失部分质量。
Herbig-Haro 46/47只有几千岁的年纪,但恒星需要数百万年才能完全形成。
因此,它可以让研究人员深入了解恒星是如何在一段时间内聚集质量的,从而有可能让模拟出我们的太阳是如何一步步形成的。
除此之外,韦伯拍摄的恒星照片还有很多,但要说最宏伟的一张,还得是2022年10月韦伯发布的距离地球约7000光年的创生之柱的新照片。
其中精细捕捉到了成千上万亿颗仍在发育中的“婴幼儿”恒星,以及它们在数百万年的形成过程中,喷射出的大量气体和星云。
正是后者的积累堆叠,早就了这番创世纪般的宏伟景象。

哈勃2014 韦伯2022
一个从生到死、向死而生的更加清晰的宇宙图像,正在对我们徐徐展开。
05
韦伯的第四个科学任务是研究其他行星以及生命的起源。
银河系内有数千亿颗恒星,但人类观测到的行星数量却远少于恒星。
正因如此,太阳系成为了我们最理想、最丰富的行星研究场所。
几百年来,通过对太阳系内行星的观察,人类建立了一套自以为是的行星逻辑,那就是行星总要绕着一颗稳定的恒星转。
不过,当人类自以为知悉了某种宇宙规律后,宇宙总能抛来一个例外,好像在指着人类的鼻子道:“你丫,图样图森破。”
1992年,天文学家发现了首批地外行星,两颗绕着脉冲星PSR B1257+12旋转的行星,距离地球约2300光年。

围绕脉冲星运行的行星的艺术想象图
这个发现的惊人之处在于,以往的认知是行星只会存在于以太阳为代表的稳定的主序恒星周围,但脉冲星是高度磁化、高速旋转的中子星,密度极大,发射出的电磁辐射极强。
以这颗脉冲星为例,它上面的物质每立方厘米就重达一万亿吨!每秒自转161圈!妥妥的狂暴巨兽啊!
但谁能想到,还就有行星绕着它转啦!
自那之后,天文学家意识到,与行星有关的奥秘可能比我们想象的要复杂得多、离奇得多。例如,行星是如何在如此特殊的场景下形成的?
有假说认为围绕PSR的两颗行星是白矮星合并成脉冲星后的副产品,合并过程中抛出的物质在恒星轨道上聚集,最终形成了它们。
可真相果真如此吗?目前还未可知。
2016年,天文学家发现了一颗距离我们最近的系外行星,绕着比邻星(红矮星)转的比邻星b,但它本质上处于半人马座阿尔法星的三星系统内。
没错,就是三体人的三颗太阳。

比邻星b上的三颗太阳
但话又说回来,“三体人”会存在吗?其实,这是一个人类追寻了好久的问题——宇宙中是否存在其他生命。
仅从天体层面来看的话,地球没什么特殊的。
无论形态、成份,还是地表环境,行星之间可谓是天差地别,也就意味着每个行星都独一无二。
但生命的存在,却又将地球与其他行星区分开来,变得与众不同。截至到目前,不考虑各种UFO事件的话,我们依然没有发现另一个宜居的星球,或是地外生命。
韦伯要做的,便是利用光谱仪器,研究太阳系内其他行星以及系外行星的大气层,确定其中的元素组成,并分析其是否具备孕育出生命的条件。
在韦伯发布的首批照片中,有张唯一的光谱图。它描述的是一颗名为WASP-96b的气态巨行星,距离地球1120光年,有0.48倍的木星质量。

那么,这张光谱图说明了什么呢?这颗行星上有水,有云,还有雾霾。
2023年6月,科学家在猎户座星云中观测到了一个年轻的恒星系统。它中心是个小型红矮星,外围的原行星盘(浓密气体)距离地球1350光年,被称为d203-506。
就在这里,韦伯望远镜检测到了甲基阳离子CH3+。这种离子特别稳定,有助于形成更复杂的碳基分子。那什么是最高级的碳基分子呢?生命啊!

右下角的拉出显示了这个恒星系统的近红外和中红外组合图像
基于此类发现,再通过检测比较太阳系内与年轻行星盘中发现的水和其他分子,将有助于我们找到地球是如何演化成生命乐园的宝贵线索,甚至揭开生命起源的谜团。
总有一天,我们能够回答那个“上古”问题——人类在宇宙中到底孤不孤单?
尾声与未来
自韦伯望远镜正式运行以来,如今刚满一年。但它在这短短一年里所取得的成果,揭示了以前无从可见的关于宇宙的新细节。
就在不久前(7.12),为了庆祝韦伯的运行周年,科学家发布了一张全新的照片——蛇夫座心宿增四星云复合体。它在390光年外,是距离我们最近的正在孕育恒星的区域。
这张照片的下半部分是一个发光空腔,那里有唯一一颗质量明显大于太阳的恒星。其他地方的亮点则是与太阳相当或更小的年轻恒星。伴随它们的形成,巨大的红色分子氢喷流刺穿了星际尘埃的诞生包层,创造出出宏伟壮观的宇宙景象。

恒星形成过程中的喷流
除此之外,那些隐藏在暗黑区域里的,是被包裹在厚厚尘埃里的、还未成型的原恒星。倘若没有哈勃强大的红外成像能力,我们将永远无法得知它们的存在。
这张照片里正在上演着恒星从孕育到壮大的生命过程,我们的太阳也是这样走来的,虽然我们无法看到它的过去,却拥有了以高清视角看其他恒星成长的机会。
而这,便是前沿的、强大的科学仪器所能带给我们的最为强烈的惊喜与感动。

天文学是最古老的自然科学之一。古人通过肉眼夜观天象,来认识自己生活的这片天地,并将其用于指导生产生活。
虽然只有如此原始的观察手段,古人依然绘制出了恒星、行星的位置图,发明了星盘等原始的天文设备,并进一步形成了关于天体行星运动的早期想法。
当历史进入十七世纪,人类记载的最早的望远镜出现在了荷兰。之后,伽利略、开普勒、牛顿等物理学、天文学大家又将其性能发展提升。
在望远镜的助力下,此后一百年,人类证实了太阳系内日心说的正确性,建立了描述天体运行的严格的数学规律——开普勒三定律,编制了包含数千颗恒星、星云、星团的目录,发现了一颗新行星(天王星,1781年)……
时间匆匆而过。1915年,爱因斯坦发表的广义相对论完善了牛顿的万有引力定律。引力被统一描述为四维时空的几何性质,而这也将人类对宇宙的理解带到了一个新的阶段。
科学家的野心不再局限于只是发展天体运行规律,理解宇宙大规模结构和动力学,研究其起源、结构、演化和最终命运的基本问题,成为了天文学研究(物理宇宙学)的重要一环。
20世纪20年代,天文学家埃德温·哈勃发现除银河系以外,宇宙中还存在大量的其他星系,并观测到了宇宙正在膨胀的直接证据。
随着理论和实验观测的同步发展,宇宙大爆炸模型得以建立。

20世纪80年代以来,宇宙微波背景、遥远超新星以及星系红移等深空现象被人类捕获,包括暗物质、暗能量的宇宙学标准模型得以进一步发展。
在最近一百年来的天文学、宇宙学研究中,各种先进的设施仪器让人类得以看见数百亿光年外,一百多亿光年前的宇宙影像。而那些原本微弱、隐秘的天体也逐渐被捕捉,呈现。
如今,人类建造的望远镜覆盖了光学、红外、射电,乃至紫外、X射线、γ射线等几乎全波段。它们分布于深山、盆地、高原和太空。

而距地球150万公里的韦伯,则凝聚了数百年来人类观测天象的智慧结晶,是人类认识宇宙最前沿的可靠哨兵!
宇宙中还有太多的谜团,那里藏着宇宙的过去,关乎着宇宙的未来、人类的未来。
虽然和以亿年、亿光年为时空尺度的宇宙相比,人类就好像夏虫朝菌渺小易逝。但我们在探索宇宙的过程中,从未有过妄自菲薄。
我们,就是要理解它。
参考文献:
[1]Infrared Astronomy, https://webbtelescope.org/webb-science/the-observatory/infrared-astronomy
[2]https://webbtelescope.org/news/milestones/mission-timeline
[3]https://webbtelescope.org/quick-facts
[4]https://webbtelescope.org/contents/media/images/01FJHPKRKJMSMM47QA3XKPJJ77
[5]J. Christensen-Dalsgaard et al. ,The Current State of Solar Modeling.Science272,1286-1292(1996).DOI:10.1126/science.272.5266.1286
[6]Webb Makes First Detection of Crucial Carbon Molecule, https://www.nasa.gov/feature/goddard/2023/webb-makes-first-detection-of-crucial-carbon-molecule
[7]Supermassive Dark Star candidates seen by JWST?, https://www.pnas.org/doi/abs/10.1073/pnas.2305762120
[8]James Webb Space Telescope Marks First Year of Science Operations, https://airspacenews.net/james-webb-space-telescope-marks-first-year-of-science-operations/
[9]Infrared Universe: Helix Nebula, https://webbtelescope.org/contents/media/videos/1102-Video?Collection=Infrared%20Universe&page=1
[10]Exploring Star and Planet Formation, https://webbtelescope.org/contents/media/videos/01G6X2C9R0TPVCHXSRBCEVNW03
[11]Hubble’s law, https://en.wikipedia.org/wiki/Hubble%27s_law
[12]Other Worlds, https://webbtelescope.org/webb-science/other-worlds
[13]Standard solar model, https://en.wikipedia.org/wiki/Standard_solar_model
[14]Redshift, https://en.wikipedia.org/wiki/Redshift#Redshift_formulae

1、本文只代表作者个人观点,不代表星火智库立场,仅供大家学习参考; 2、如若转载,请注明出处:https://www.xinghuozhiku.com/367792.html