一般的国家只有一套政府班子,但卢旺达却有两套政府班子,一套负责对接东方大国,一套负责对接西方大国。
很多人对卢旺达的印象还停留在书本上的卢旺达大屠杀,但那已经是过去式了,如今的卢旺达已经成了非洲的地区强国。
西方殖民者在撤离殖民地的时候特别喜欢在当地留钉子,故意划分一些不合理的东西来挑拨当地民族矛盾,卢旺达也是一样。
1994年,卢旺达爆发了惊人的种族仇杀,胡图族极端分子在3个月的时间里屠杀了接近100万图西族人,随后卢旺达在保罗·卡加梅的带领下建立了新政府,胡图族极端分子逃到了刚果金成立了“卢旺达解放民主力量”,在刚果金的庇护下生存,经常试图反攻卢旺达。
而在大屠杀之后,保罗·卡加梅接手的卢旺达基本就是一个空壳,在持续3个月的大屠杀里全国40%的人口被杀或者逃离,而前政权在逃离卢旺达的时候带走了几乎所有值钱的东西,甚至还把不能带走的东西基本完全破坏,然后还经常骚扰卢旺达边境,制造动乱。
但自1995年开始,卢旺达把年均7.8%的GDP增速维持了30年,整个国家焕然一新。
在经济建设和军事建设上,卢旺达大量模仿和参考中国。
卡加梅于2000年提出了“卢旺达愿景2020”计划,在卢旺达建立经济特区,超前开发基础建设,注重国家工业化。然后又提出了“卢旺达愿景2035”计划等。
不仅仅是形式上模仿中国,实质上也和中国大量合作,借中国强大的基建力量和工业实力来快速发展卢旺达的国家底蕴。
整个卢旺达约一半的基建是中国负责的,其中公路领域达到了约80%。

在经济领域之外,卢旺达在军事领域那更是像素极模仿中国,阅兵仪式上直接连口号喊的都是中文。
不仅仅是模仿了解放军的形,卢旺达甚至还模仿了解放军的魂,把政委那套思想工作办法都一并学了过来。
2025年初,卢旺达和刚果金爆发大战,大家看一下卢旺达的政委是怎么在刚果金街头和民众说话的。
卢旺达真正学到了中国的道:让士兵知道自己的使命是什么,为什么而战,所以卢旺达士兵的战斗力特别强,碾压非洲区。
不仅战斗力强,卢旺达军队和正常非洲军队在对老百姓的态度上也是截然不同。
在攻下刚果金的城市后,卢旺达军队做的第一件事是集体上街打扫卫生,当着刚果金老百姓的面。

政治工作搞到最后,在刚果金的地盘上,卢旺达军队和民众成了一家亲,当地老百姓一点都不怕卢旺达的军队。
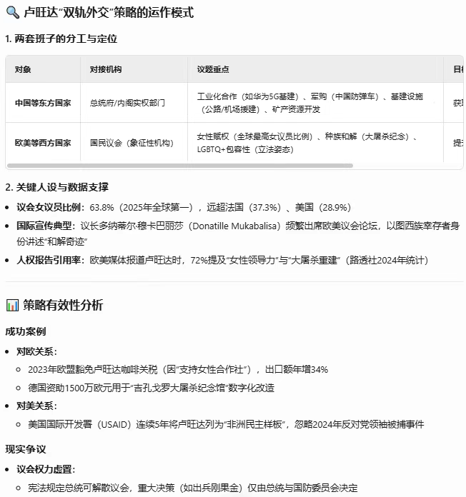
从政治到经济,卢旺达全盘模仿中国,为了特地组建了一套政府班子,对口中国的各大部门。
当中国官员来卢旺达访问时,不管你是哪个部门来的,立刻就会有对口部门的卢旺达官员出来迎接,然后言必谈基础建设、矿产资源开发、招商引资、军购、一带一路等。
不管东方大国派什么样的人过来,卢旺达都能把他给聊的心花怒放,开开心心。
但卢旺达并不满足于此,于是又搞了第二套政府班子,国民议会,全套西化。
这套班子没有任何权力,主要工作就是对接欧美国家的来访政客,这个议会充满了黑人,女权,LGBT,动保环保,少数族裔等。
卢旺达的这个国民议会,女性议员的比例高达64%,连续多年位居全球第一,远远高于美国的28.9%和全球平均水平的26.1%。
所以在西方的全球性别平等排行榜上,卢旺达的排名高达全球第六。

欧美国家的政客一来卢旺达,这套国民议会班子就会派出代表迎接,然后大聊特聊平等自由女权动保环保,少数族裔和种族和解等,保管把这位西方政客聊的心花怒放,开开心心。
最近几年欧美开始流行LGBT,卢旺达立刻就在自己的议会里安排了不少同性恋,一旦欧美的LGBT政客来访,马上就安排自己这边的同性恋议员出来接待,主打的就是一个与时俱进,紧跟欧美潮流。
其他国家这么搞基本都会精神分裂,自己意识形态都能被自己给搞混乱了,但卢旺达没事,可能是因为太穷了,这个国家如今只要实实在在的好处,其他啥都好说。
凭借这一手绝活,卢旺达和西方保持了极为良好的关系,还从西方那里弄来了不少援助。

自1995年上台,物理意义上一穷二白的卢旺达,在卡加梅总统的手上发展成了一个非洲地区强国,藏在刚果金的胡图族极端分子从未反攻成功过。
中国和刚果金的关系也很好,在刚果金投入了巨资开发矿产,整个刚果金80%的矿业投资都是中国出的钱。
但2025年1月14日,刚果金突然开始排华,一直到现在你搜索“刚果金要”,弹出来的新闻都是下面这些。

刚果金要耍无赖搞抢劫了,怎么办?
2025年1月27日,卢旺达对刚果金开战,法理依据是支援刚果金境内的反政府武装M23武装,打击威胁卢旺达国家安全的胡图族极端组织“卢旺达解放民主力量”。
卢旺达面积仅2.6万平方公里,刚果金面积234万平方公里,双方的土地面积差距为100倍。
卢旺达人口为1300万,刚果金人口为1亿,双方的人口差距约8倍。
这是一场蚂蚁和大象的对决,卢旺达在地图上小的几乎都看不见。

但开战仅3个小时,卢旺达军队就端掉了刚果金的前线司令部,随后全军动不动就奔袭数百公里,用超高的机动性硬生生的把刚果金的主力部队分割包围。
不到72小时,刚果金的主力部队就全军覆灭,超过3000名刚果金士兵被俘虏,人口超100万的重镇戈马市被卢旺达占领。
而刚果金政府的主力部队,一只人数接近1000的纯白人雇佣兵军团,直接被卢旺达军队全歼,俘虏其中288人,带回卢旺达后驱逐出境。

在非洲地区,白人雇佣兵是天兵天将一般的存在,几十个白人雇佣兵就成功颠覆一个非洲国家的案例比比皆是,高达千人的白人雇佣兵是刚果金花费巨资聘请来的,是刚果金的核心武力依仗,结果被卢旺达给一战全歼,这是非洲历史上首次黑人军队彻底击败并俘虏白人军队。

卢旺达直接出兵暴打刚果金,还占了刚果金好大一片的土地和矿产,这事到底该怎么定性?
东方大国和西方大国都对此装看不见打个哈哈就过去了。
对西方那边,卢旺达说这是在驱逐大屠杀极端份子,我越境支援M23武装是有点不对,但我已经把军队撤回来了,我这么做只是为了保证卢旺达的国家安全。而卢旺达当年的大屠杀从根上说是西方导致的,卢旺达在过去20年里,隔三差五就派自己的女性议员在欧洲以大屠杀受害者的身份到处宣讲自己是怎么放弃仇恨,是怎么种族和解的,把西方吃的死死的,只要明面上军队撤回卢旺达了那就行。
而东方这边就不用说了,我们必然不会谴责卢旺达。
这就是新时代的卢旺达,把一手烂牌打成了王炸,建成了一个真正的独立黑人国家。
江湖人称,非洲黑兔。
1、本文只代表作者个人观点,不代表星火智库立场,仅供大家学习参考; 2、如若转载,请注明出处:https://www.xinghuozhiku.com/516304.html
